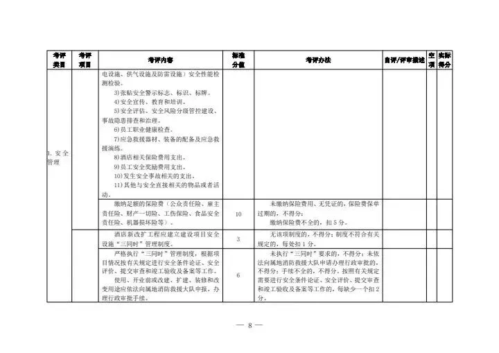
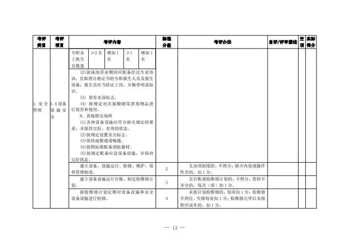
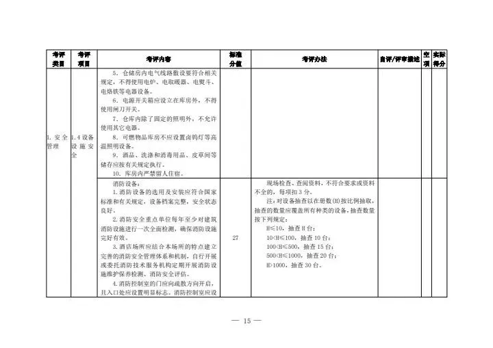
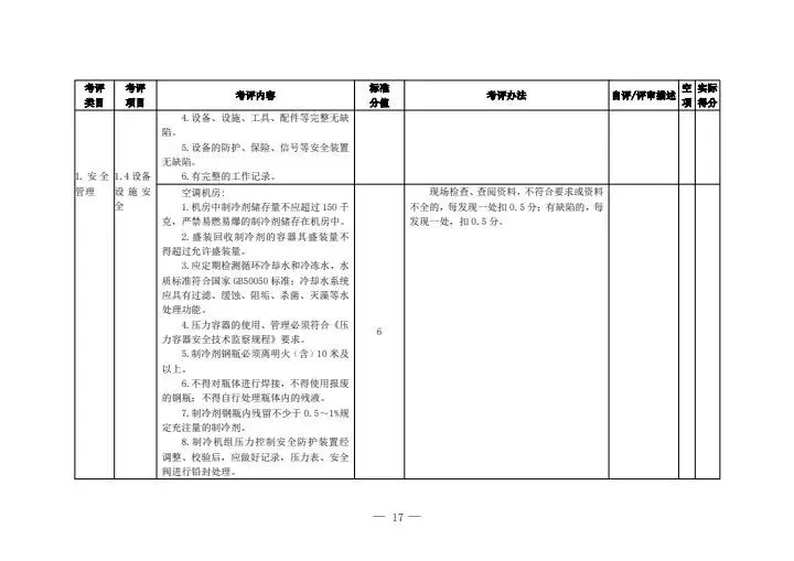
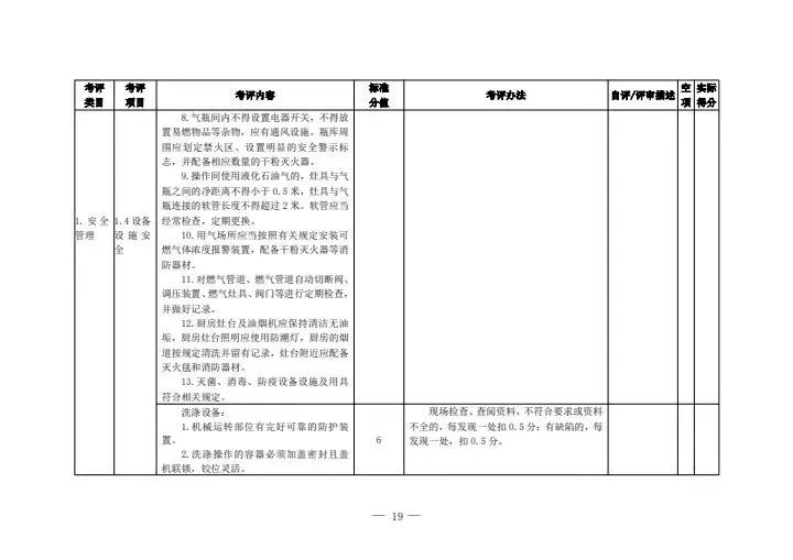
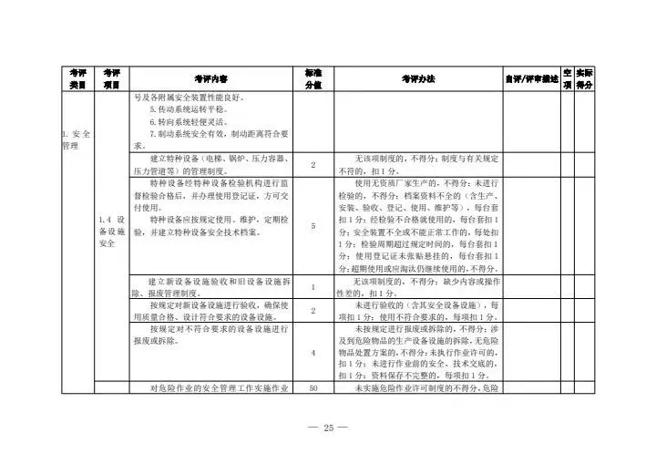
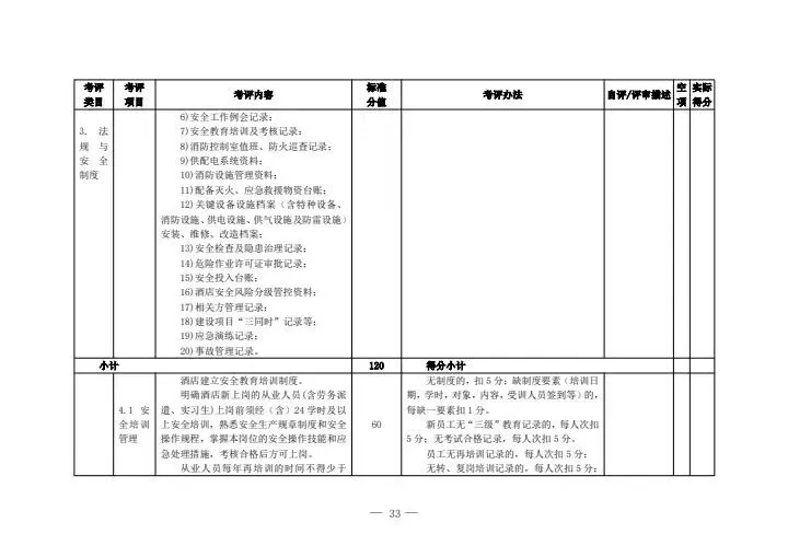
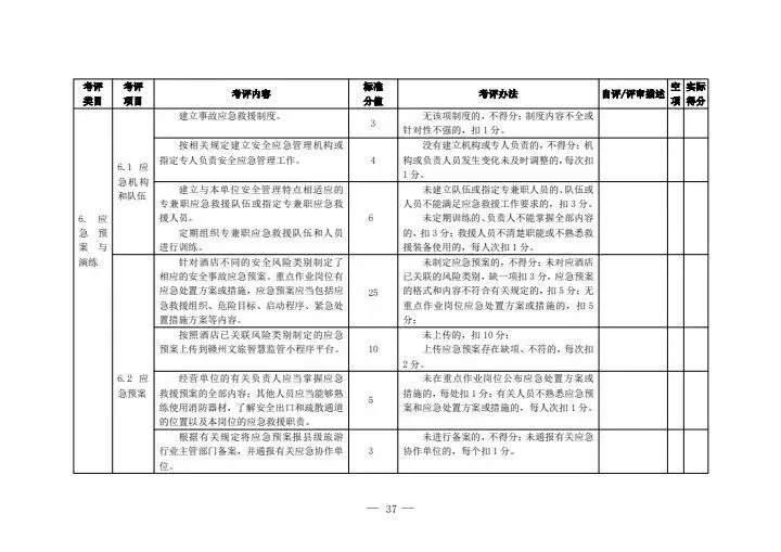
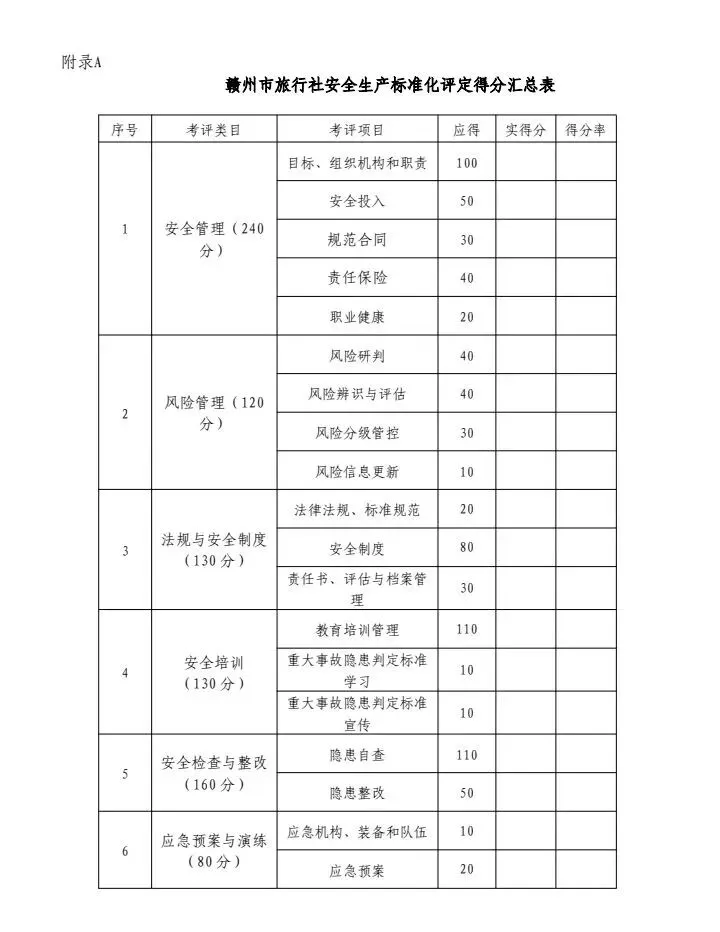
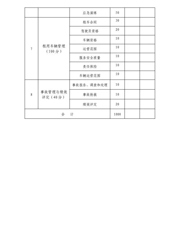
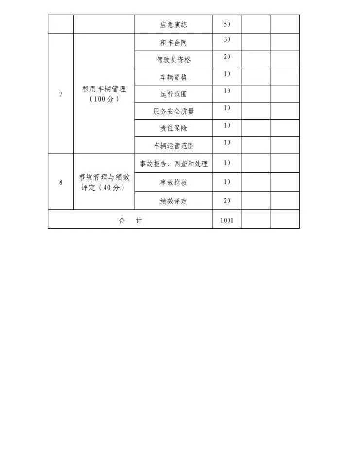
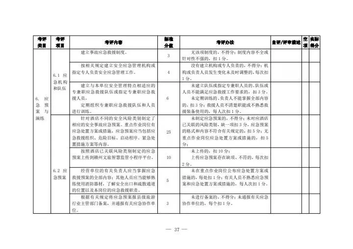
赣州市旅游协会关于发布《赣州市A级旅游景区安全生产标准化评定标准》等三项团体标准的公告
赣州市旅游协会关于发布《赣州市A级旅游景区安全生产标准化评定标准》等三项团体标准的公告
△ 关注我了解更多文旅资讯




























































































图文编辑:张 佳
图文复审:温瑞荣
图文终审:刘 涛
法律顾问:江西省凯旋法律顾问机构 杨威
温馨提示:
本文所载文字图片未经同意请勿转载使用,谢谢配合。
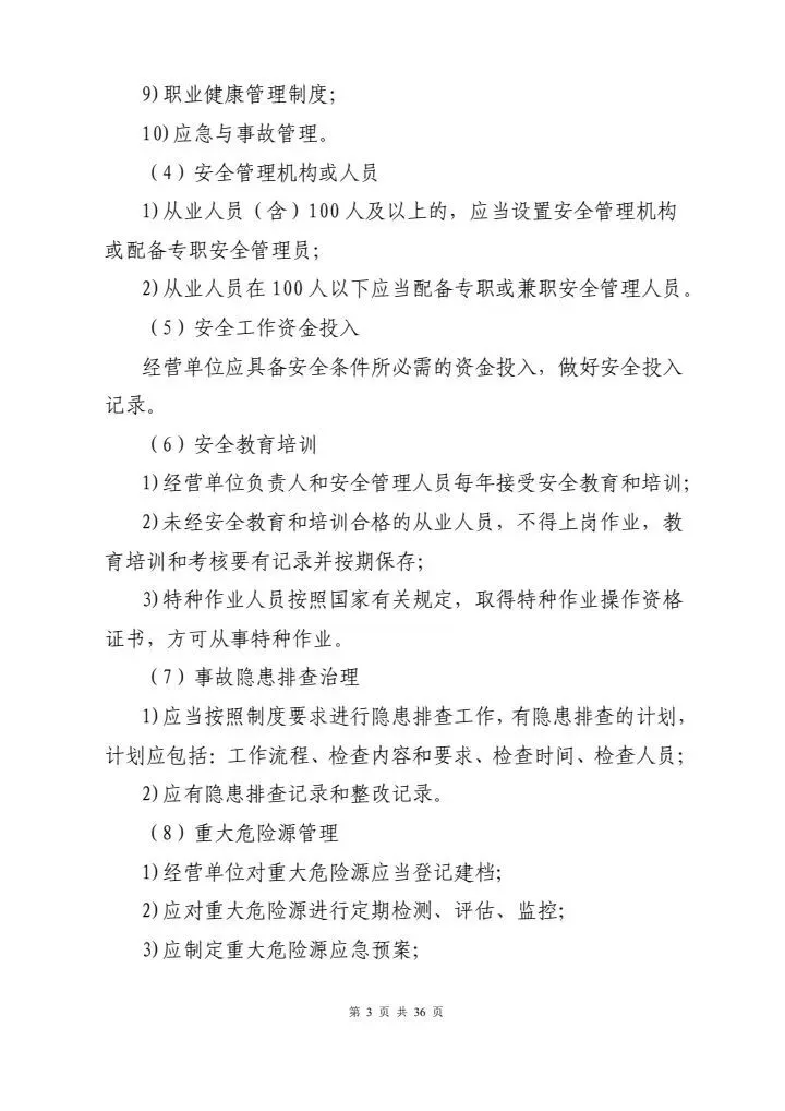
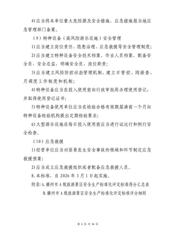
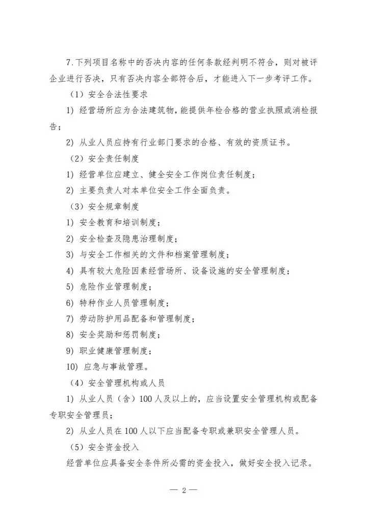
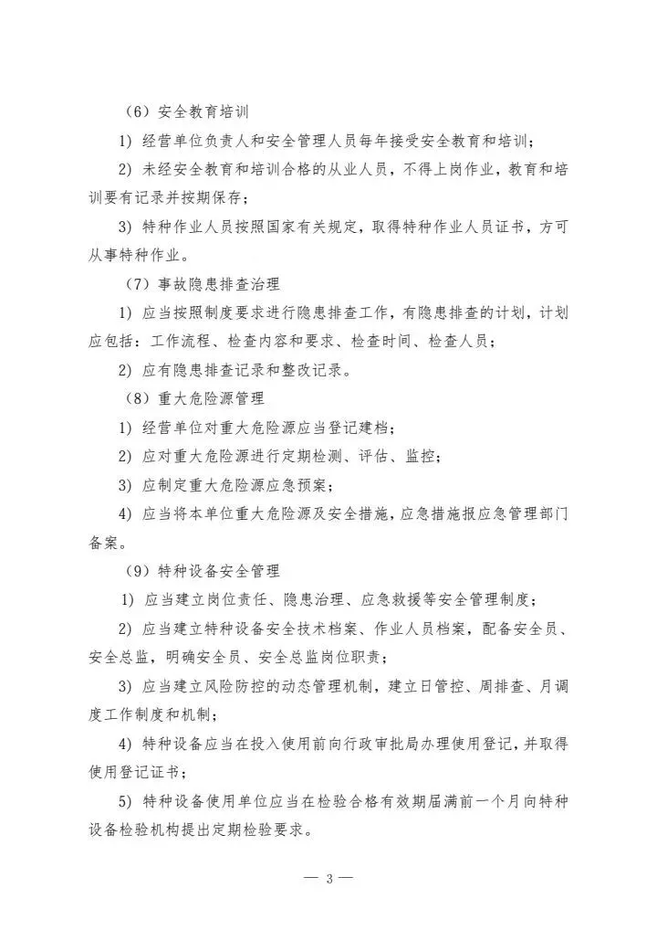
赣州市旅游协会成立于2007年1月5日,是由赣州市内旅游企事业单位、旅游业相关部门、社会团体和个人自愿结成的全市综合性、旅游行业社会团体,是非营利性社会组织。
协会下设旅行社、旅游景区、导游员(讲解员)、旅游宾馆(饭店)、旅游车(船)、乡村旅游、赣南客家美食、研学、文旅新媒体、自驾游(露营)、温泉、旅游商品等12个分会。
协会以满足人民群众日益增长的文化旅游需求为导向,以“服务会员、服务行业、服务政府”为职能,以“沟通、协调、服务、维权、自律”为功能,积极为赣州文旅事业高质量发展作贡献。

相关文章
发表评论
评论列表
- 这篇文章还没有收到评论,赶紧来抢沙发吧~