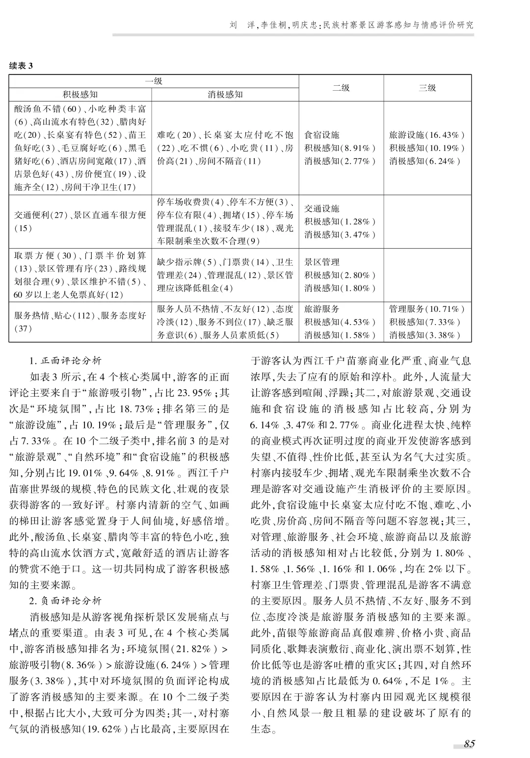
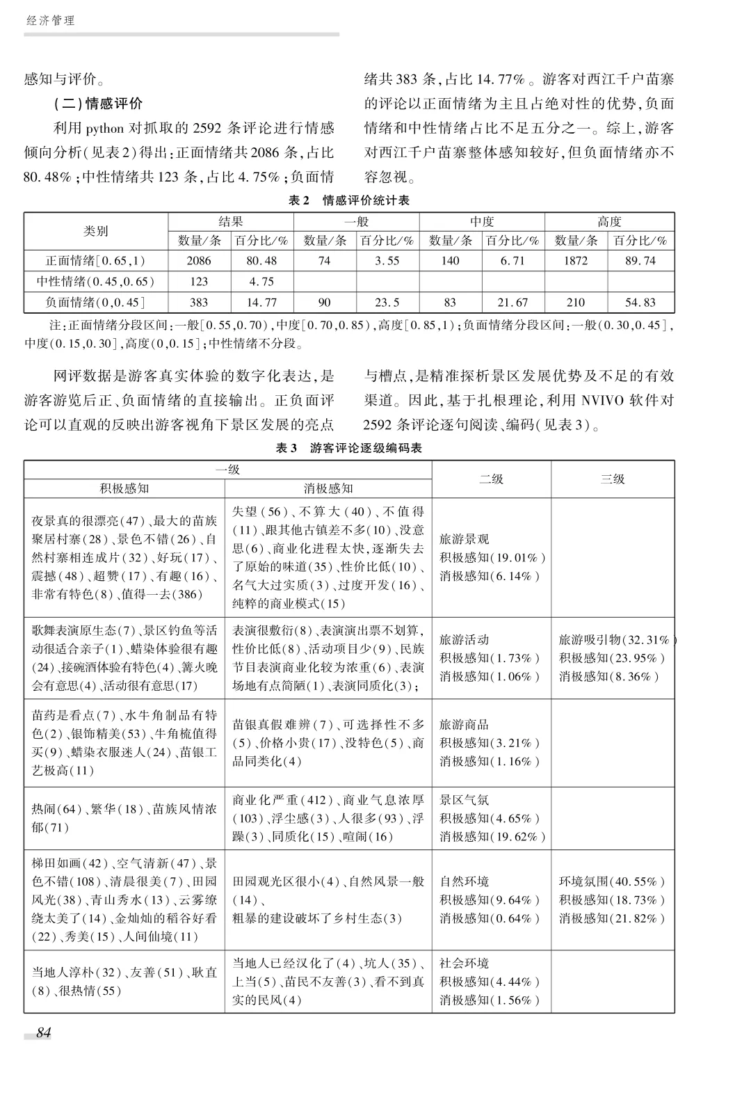
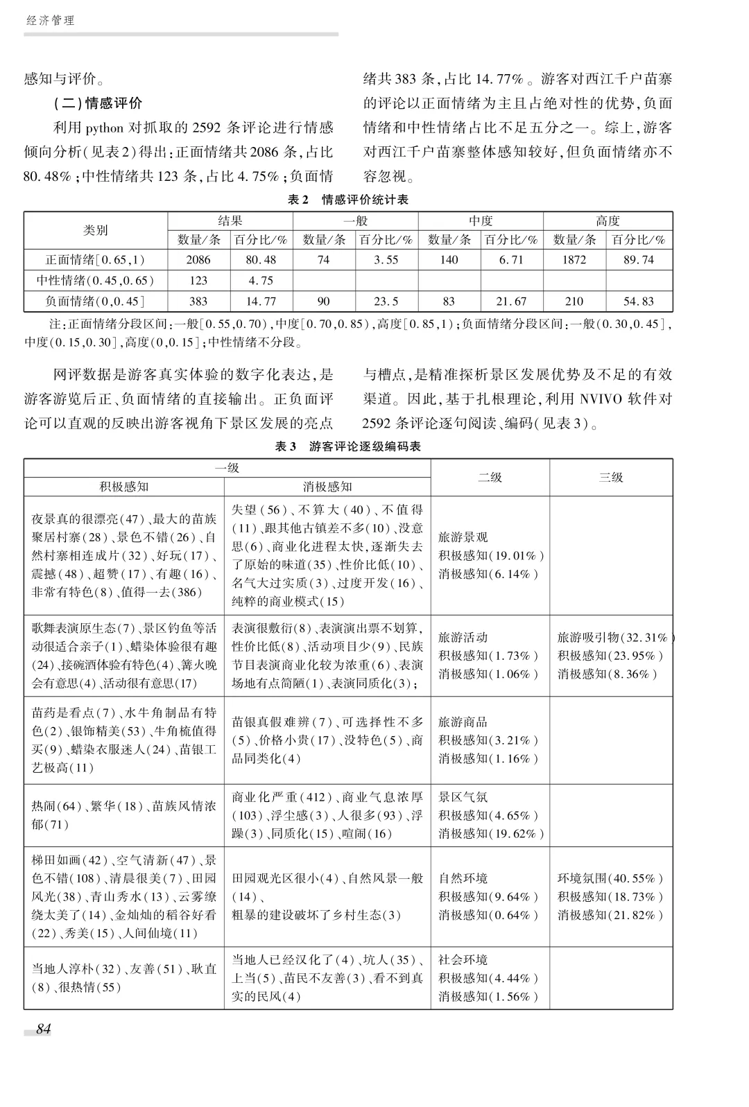
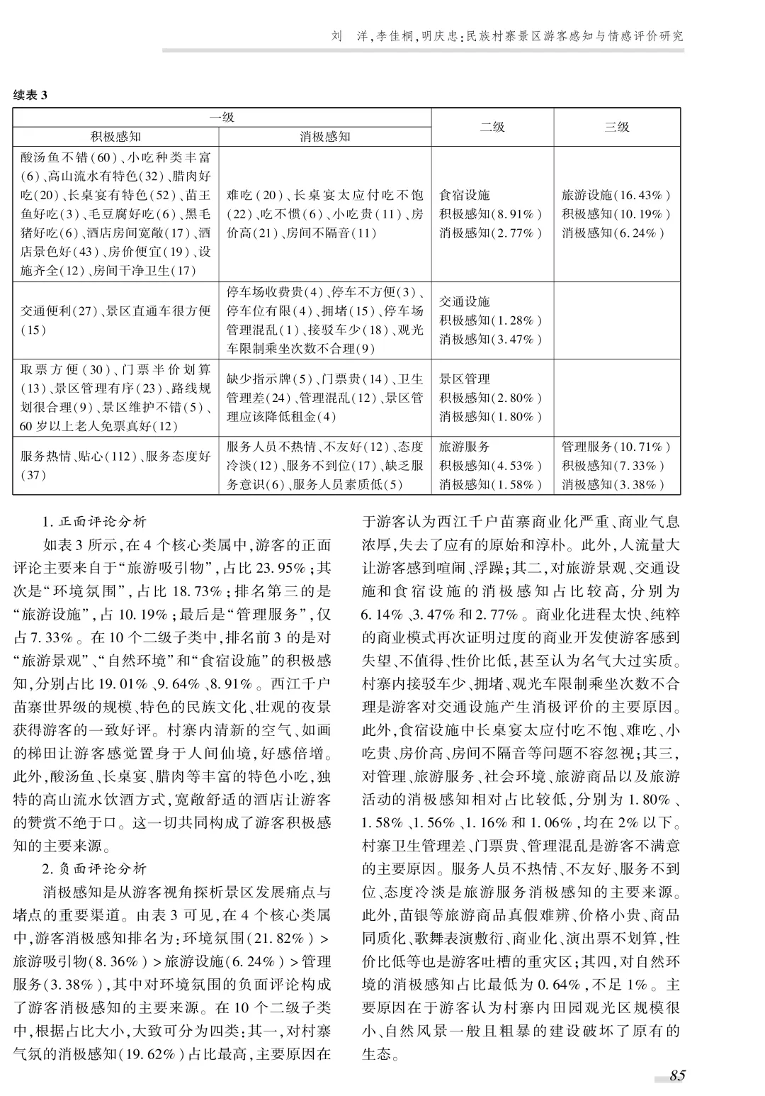
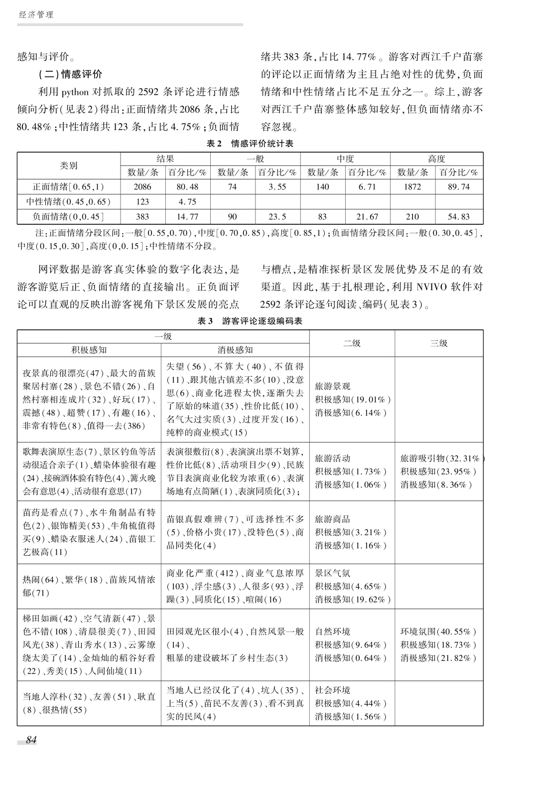
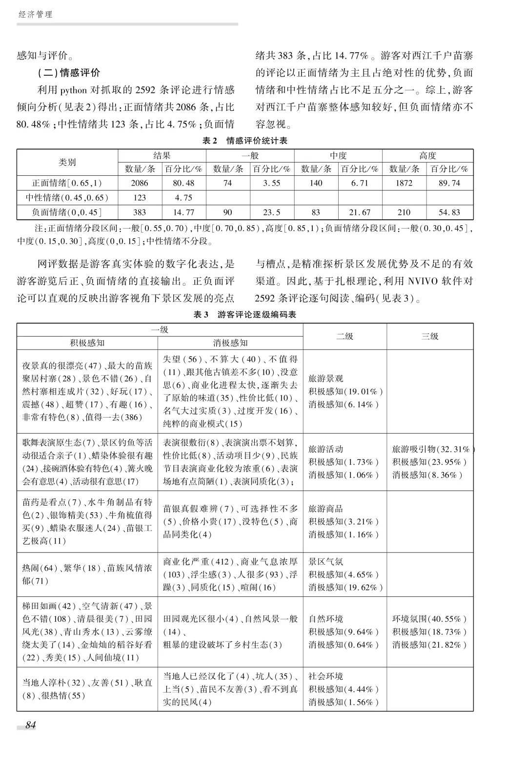
您现在的位置是:首页 > 国内旅游目的推荐 > 正文 国内旅游目的推荐 民族村寨景区游客感知与情感评价研究 admin2026年02月11日 21:17:37国内旅游目的推荐1 民族村寨景区游客感知与情感评价研究. 转载请说明来源于"旅荐网",部分内容转载自网络,如有侵权请联系qlwl@foxmail.com删除 本文地址:https://www.15386.cn/post/102267.html 上一篇 喜讯!当阳新增一家3A级旅游景区! 下一篇 广西多个景区对属马、姓马游客免票或半价 相关文章 扩散 | 天津这92个景区,免预约! 西岭雪山景区2月12日(周四)气象预报 欢乐翻倍!春节深圳各大景区花样多,速来打卡→ 长江、商圈、景区通通安排!武汉春节庙会来了 别让生活只剩拼命:必去的中国这3个5A景区,去过1个便觉享受也很重要 长汀县十大必去旅游景点,藏在龙岩的千年秘境!青瓦江风里藏着客家烟火~ 关于2026年春节期间艾山景区周边道路实施交通管制的通告 广西多个景区对属马、姓马游客免票或半价 喜讯!当阳新增一家3A级旅游景区! 南京兼职|秦淮区景区引导员兼职,120 元 / 天,男女不限 发表评论 取消回复 评论列表 这篇文章还没有收到评论,赶紧来抢沙发吧~