7大景区100次全年畅玩!泗洪数字旅游年卡(家庭卡)重磅上线




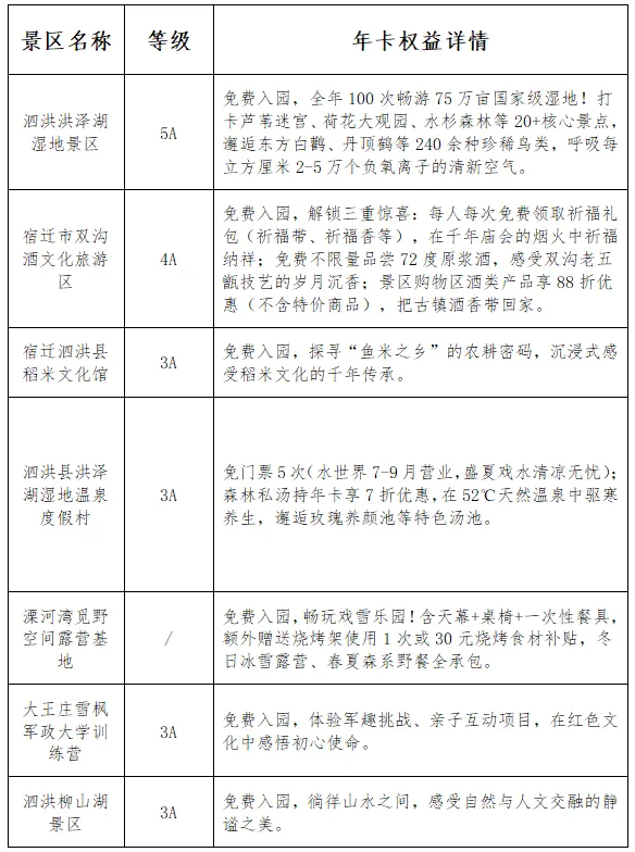
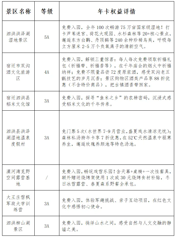
当洪泽湖的芦苇荡荡起清风,当双沟的酒香漫过古镇,当温泉的暖意包裹身心——泗洪,这座“湿地之都 水韵泗洪”的宝藏城市,正以一张数字旅游年卡,邀你解锁全年不限次的生态盛宴与人文狂欢。涵盖泗洪全县5A景区1个、4A景区1个、3A 景区4个,新业态景区1个,共计7大核心景区,全家四人共享的超值权益,让每一次出行都成为性价比之选。
为满足更多家庭出游的需求由泗洪文广旅局牵头联合县内各景区委托江苏有线泗洪分公司开发运营。“畅游泗洪”数字旅游年卡·家庭卡正式上线。家庭卡售价仅188元/张。

年卡权益


实体卡激活指南,三步畅玩全家享
1

刮开实体卡背面二维码涂层,微信搜索“畅游泗洪”小程序;

2

点击右下角“我的”,选择“年卡激活”,输入手机号码完成注册;


3

使用兑换码下方右侧“扫一扫”功能绑定卡号,即可生效!

支持手动添加家庭成员,最多绑定3人,全家同行更便捷。

为什么选择泗洪数字旅游年卡?


1
超值性价比
● 单次游览洪泽湖湿地景区门票已超百元,年卡涵盖7大景区,一次打卡即回本;
2
数字便捷化
● 依托“畅游泗洪”小程序,电子年卡一码通游,无需重复购票,24小时线上管理;
3
四季全场景
● 春赏湿地花海、夏戏温泉水世界、秋观万鸟迁徙、冬玩冰雪露营,全年出游不重样;
4
适配人群广
● 本地居民日常休闲、外地游客深度漫游、亲子家庭周末遛娃、好友结伴短途出行,皆可满足。

湿地寻幽、古镇品酒、温泉养生、露营嬉雪——泗洪数字旅游年卡,让每一次出发都轻松惬意,每一段旅程都满载惊喜。即刻入手,解锁“湿地之都”的N种打开方式,把全年的快乐与美好一网打尽!
家庭卡已开放预约购买!
咨询热线 24小时在线。欢迎个人、企事业单位咨询与订购。
个人用户:可通过“畅游泗洪”微信小程序直接购买,2月9日起开通购买通道。
团体购票:提供上门服务,详情请致电咨询。
咨询电话: 0527-89883065
预定电话: 0527-87200191
联 系 人:方先生 19215116866
杜先生 19215199610

目前已有19万人关注宿迁日报微信矩阵
编辑丨蔡倩蕊 审核 | 户伟


新闻爆料及商务合作请联系
新闻爆料投稿:微信:18851396399
商务合作推广:微信:18851396399
泗洪微新闻 精彩无限
长 按 关 注

权威 | 民生 | 时效 | 互动
相关文章
- 我国新增4个世界“最佳旅游乡村”!
- 【情暖雷乡·幸福家园】旅游度假区黄海社区春节安全生产工作部署会议
- 村集体想搞乡村旅游项目,审批流程怎么走?
- 海南旅游选哪家?这家旅行社凭什么脱颖而出!附5天4晚精选行程
- 邢台大峡谷景区招聘公告
- 【2月22日初六发团】全是精华景点,龙岩冠豸山+船游石门湖 、长汀古城+赏汀州夜景+汀州文庙、苏维埃旧址、古田会议纯玩2日游
- 金秋时节,纯净资溪做好“旅游+”“+旅游”文章,吸引游客纷至沓来!
- 吉林省旅游协会关于切实做好2026年春节假期文旅行业安全生产与服务质量提升的倡议书
- 凤城河景区新春活动全攻略,带你欢度吉祥年!| 青年发展型街区
- 2026年春节假期易县旅游行业诚信经营优质服务倡议书
发表评论
评论列表
- 这篇文章还没有收到评论,赶紧来抢沙发吧~