第五届红色旅游讲解大赛期待你的参与!




文旅新青年
筑梦十五五
第五届红色旅游讲解大赛




为深入贯彻落实国家“十五五”规划关于“推进旅游强国、文化强国建设”的战略部署,创新传承红色基因,生动推介祖国大地的自然之美、人文之韵与发展之果,鼓励广大青年学子在实践中锤炼专业本领、厚植家国情怀,经研究,决定在往届红色旅游讲解大赛举办经验的基础上,全面升级赛事,设立“红色旅游讲解”与“文旅推介”双赛道,旨在发掘和培养一批守正创新、敢闯会创的文旅新青年。现将有关事项通知如下:

一、组织单位

主办
山东女子学院旅游学院党委
山东女子学院团委
承办
山东女子学院旅游学院党委教工第二党支部
山东女子学院旅游学院团委

二、赛道设置

本次大赛并行设置两个赛道,参赛者可选择其一报名,不可兼报。

(一)红色旅游讲解赛道

本赛道以“红色传承”为主旨,聚焦省内外红色遗址、革命纪念馆、重大事件发生地、新时代红色精神实践地等。鼓励选手深入挖掘选题背后的历史文化、红色文化、生态文化及时代精神内涵,深化选题的历史价值、教育意义与当代情感共鸣点,铭记红色记忆,传承红色精神。

(二)文旅推介赛道

本赛道以文旅推介为主,聚焦目的地的“好山好水好地方”“好品好物好业态”,参赛者以文旅推介官为身份,讲述诗画故乡、发掘匠心风物、创享未来蓝图,全面展现新时代文旅发展的蓬勃生机。推介内容体现对地域文化、传统技艺、发展理念的深刻理解与阐释,突显“十五五”规划中“文化强国”“旅游强国”战略在中华民族共同体建设、文化遗产系统性保护与活态传承、美丽中国建设、乡村振兴、数智赋能等某一领域的时代意义。

三、参赛要求

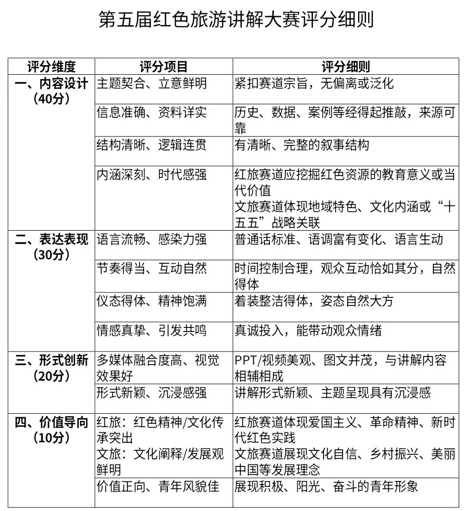
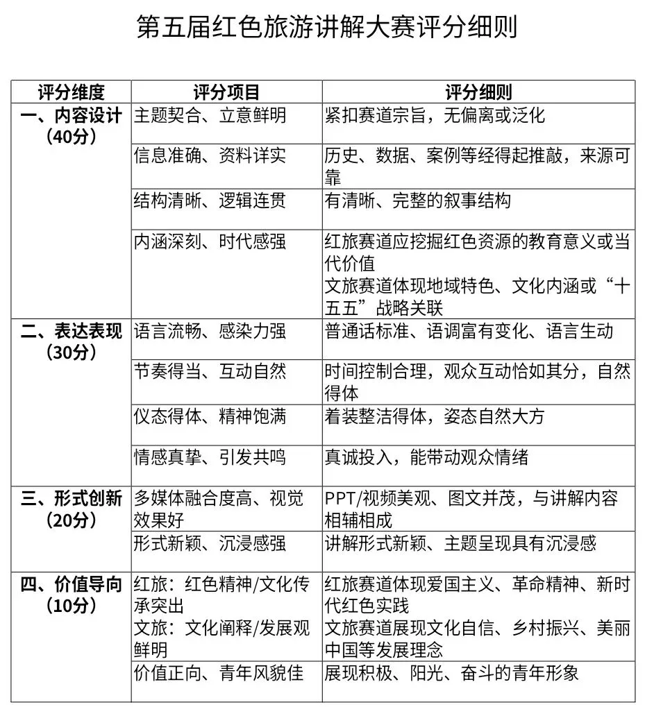
参赛要求:参赛选手推荐以个人形式参赛,或组成不超过3人的团队进行参赛。参赛选手需提交团队名称、团队成员等信息,团队名称要求积极正面,准确简练。参赛准备具体参见“附件1第五届红色旅游讲解大赛评分细则 ”。
参赛形式:比赛分为初赛和决赛两个环节,均以现场讲解为主,且辅以PPT、视频等多媒体手段。其中初赛讲解不超过5分钟(赛前须提交讲稿及其他辅助展示材料,例如ppt或视频等),决赛讲解不超过8分钟(赛前须提交讲稿及其他辅助展示材料,例如ppt或视频等)。
(1)鼓励沉浸式讲解。选手可深入实地场景(如纪念馆、乡村、景区)进行现场录制视频辅助现场讲解,增强画面感和真实感。
(2)强化多媒体融合。除PPT外,可使用自制短视频、新旧对比图、动态地图、数据可视化图表等元素,使讲解更直观、生动。
(3)创新叙事视角。鼓励选手采用第一人称叙事、情景剧演绎等多种形式,提升感染力和代入感。
(4)尊重事实,注重内涵。讲解内容基于事实进行创作与演绎,确保基本信息、历史史实、数据来源准确可靠,杜绝虚构和误导。作品须积极向上,弘扬主旋律,传播正能量,自觉践行社会主义核心价值观,展现新时代青年健康、阳光、奋进的精神风貌。

附件1

四、赛程安排

报名时间:自通知日起至2026年3月12日前。
初赛提交:2026年3月22日前(参赛作品请发送至15315562035@163.com)。
初赛:拟于2026年3月下旬举行初赛,具体时间、地点以选手群通知为准。
决赛:拟于4月中下旬进行,具体时间以后续通知为准。

五、面向对象

山东女子学院全校学生均可报名参赛。

六、奖项设置

大赛经过初赛选拔,择优推荐选手晋级决赛。决赛时两个赛道独立评审、分别设奖,并设立综合荣誉奖项。
1.分赛道奖项:
红色旅游讲解赛道:设一等奖1项、二等奖2项、三等奖3项。参赛组数不足时,授奖数按实际情况适当调整。
文旅推介赛道:设一等奖1项、二等奖2项、三等奖3项。参赛组数不足时,授奖数按实际情况适当调整。
2.综合荣誉奖项:
另设“讲解之星”“文旅推介官”各一项;“优秀指导教师奖”若干。

七、报名方式

1.报名截止时间:2026年3月12日前。
2.报名方式:本次比赛以线上报名为主,具体可扫描下方二维码(报名通道)填写报名信息,请务必填写准确姓名和专业,便于企业微信创建选手群,以备后期发布比赛地点和决赛相关通知。
3.其他咨询方式:孙老师15315562035


八、往届风采





左右滑动查看更多




左右滑动查看更多
— END —




在“行走的思政课”里遇见传统文化

社团纳新|青春女院 百团大“绽”(文化活动类和学术科技类)

制作| 团委青年媒体中心
来源|山东女子学院旅游学院
编辑|周彦兵(会计学院)蔺湘文(艺术设计学院)
责编|周彦兵(会计学院)
初审|蔺湘文(艺术设计学院)
审核|赵翌如
终审|郭晓东

相关文章
- 景区攻略快收藏!跟着“滨城海马”游遍生态城
- 谁说旅行必须做攻略?在沈阳街头随意Citywalk,才是打开春天的正确方式
- 谁说旅行必须做攻略?在汉中街头随意Citywalk,才是打开春天的正确方式
- 谁说旅行必须做攻略?在文山街头随意Citywalk,才是打开春天的正确方式
- 谁说旅行必须做攻略?在塔城街头随意Citywalk,才是打开春天的正确方式
- 谁说旅行必须做攻略?在绵阳街头随意Citywalk,才是打开春天的正确方式
- 谁说旅行必须做攻略?在本溪街头随意Citywalk,才是打开春天的正确方式
- 谁说旅行必须做攻略?在西安街头随意Citywalk,才是打开春天的正确方式
- 谁说旅行必须做攻略?在儋州街头随意Citywalk,才是打开春天的正确方式
- 谁说旅行必须做攻略?在齐河街头随意Citywalk,才是打开春天的正确方式
发表评论
评论列表
- 这篇文章还没有收到评论,赶紧来抢沙发吧~