admin

阿勒泰9天8晚旅行花费
日期 2025-12-08 阅 1
冬天去威海旅游❄️ 整理的手帐攻略(自用版)
日期 2025-12-08 阅 1
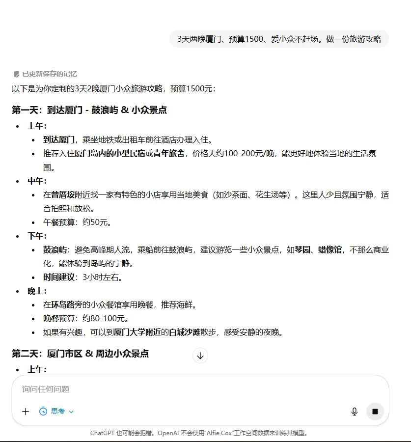
第一次尝试用GPT制定旅游攻略
日期 2025-12-08 阅 0
这里真的太好拍了!🔥
日期 2025-12-08 阅 0
福州~船政文化景区
日期 2025-12-08 阅 0
燕雀湖|大自然的颜色
日期 2025-12-08 阅 0
北京四日游
日期 2025-12-08 阅 0
12月重庆旅游无广攻略,看这个就够了
日期 2025-12-08 阅 0
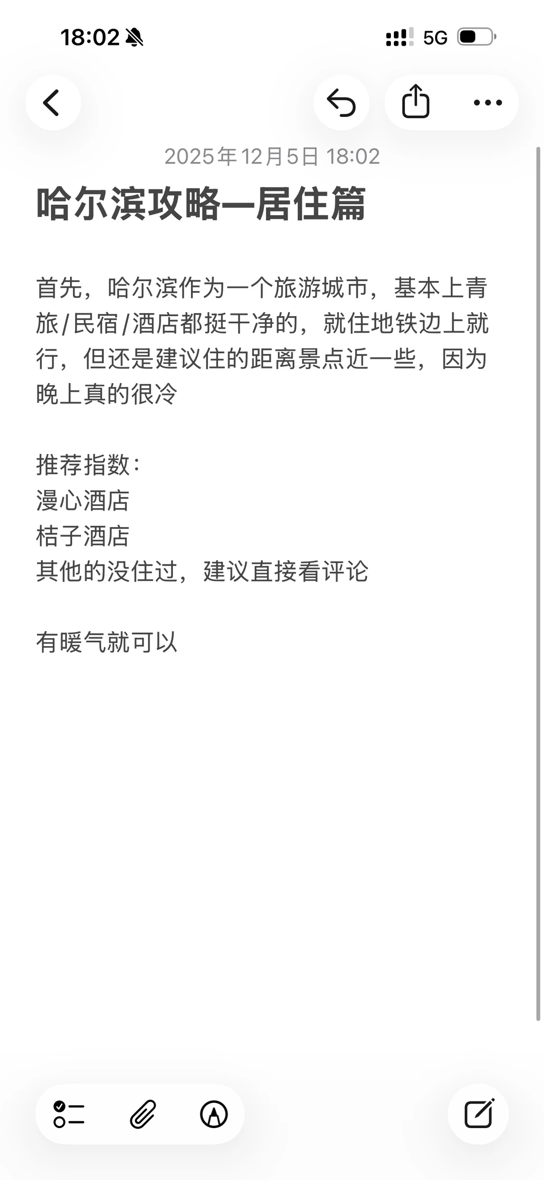
哈尔滨旅游攻略篇
日期 2025-12-08 阅 0
复兴区紫山公园一日游
日期 2025-12-08 阅 0